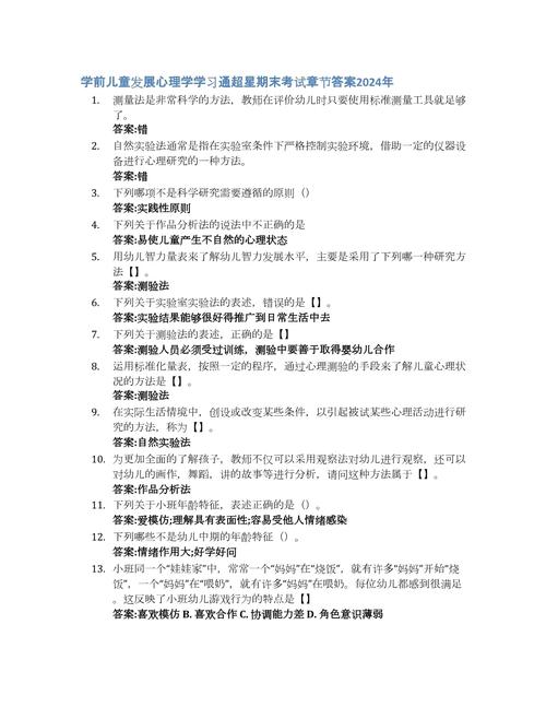
本文目录一览:
祝福语:寄语祝福给学妹
送给学弟学妹的祝福语 亲爱的学弟学妹们:愿你们前程似锦,学业有成。解释: 美好未来愿相赴:祝愿你们在未来的道路上能够一帆风顺,心想事成。无论是继续深造还是步入社会,都能找到属于自己的方向,勇往直前。 学业进步显才华:学习是你们的首要任务,祝愿你们在知识的海洋中畅游,不断吸收新知,取得优异的成绩。

给学妹的祝福寄语如下:学业有成:愿你在学习的道路上越走越远,不断取得优异的成绩,实现自己的梦想和目标。勇敢追梦:勇敢追求自己的梦想,无论遇到什么困难和挑战,都要坚持不懈,相信自己一定能够成功。心态平和:面对考试和竞争,保持平和的心态,不要过于紧张或焦虑,相信自己的实力和准备。
友情激励类祝福语 轻轻的我们相聚一起,无限欢声和笑语;轻轻的我们又要分离,情谊栓起彼此——通过重复用词强化离别氛围,适合同学间互赠贺卡。 用青春定义我们今天的时光,用幸福计算我们灿烂的明天——用数学术语比喻成长轨迹,适合班级纪念册寄语。

古代战争动不动就出兵上百万,正史中是不是真的?
其实答案有些让人脸红,因为这些百万级别的战争,基本都是注水的,而且,古人还动不动就会注水注个几倍数十倍的。那古人不要脸的嘛?光吹嘘有什么用呢?到了打仗的时候不还是啪啪打脸嘛?这其实,就体现出了古人的智慧,他们擅长心理战。
首先这个说法就是错误的,在古代的落后的制度、粮食不富足的情况下,无论是西方的欧洲还是我们东方的华夏,真的可以动员几千到几万人的战争可算不上小打小闹,无论是放在欧洲大地还是华夏大地上,几千人的战斗都是算的上规模的战斗了,几万人的战斗更是算大规模战斗。

在中国古代战争的历史上,也曾发动过百万军团的大作战,隋炀帝发动高句丽的三次战争,第一次出兵超过130万,诈称200万,第二次出兵至少60万,第三次同样不下百万。古代的人为了壮大自己的声势,十分喜欢诈称兵数,然而上述的这些数字,都是经过正史的确认和肯定,因此大多为真实。
古代为了夸大战力,常诈称兵数。但这些数字多为正史所确认,因此大多为真实。古代的兵力数字,与现代战争相比,需要考虑人口比例。例如,苏联在二战期间最多时有1000万大军,但全国人口为2亿,士兵与人口比例为20:1。而战国时期的赵国人口不超过220万,长平之战却派出了40万大军,这显然是不合理的。
有,秦朝统一中国后、人口就已经达到2100万左右了。中国人多的原因有很多,总结一些重点。1:战争频繁、从武王伐纣开始、战争就成了中国历史的一个重要组成部分。在冷兵器时代、交战双方往往比得就是人多人少。秦朝之所以能统一东方六国、就是因为它虽然只有500万人口、却有100万的军队规模。
淝水之战苻坚的百万大军为何崩溃,东晋为何偏安一隅?
1、淝水之战苻坚的百万大军败给了东晋的几万人,主要是因为苻坚的指挥不当。他没有大兵团作战的经验,带领这么多人的军队根本不是他能力范围之内,而且苻坚的军队号称百万,其实并没有这么多,而且其中很多都是少数民族,根本就不是真心的想要跟随苻坚打仗。人心不齐也是苻坚淝水之战失败的一个重要原因。
2、其一,东晋没有那个实力。苻坚和东晋打的淝水之战,看阵势是苻坚想要一鼓作气消灭东晋,但最终的结果却是东晋取得了胜利。东晋虽然取得了胜利,但是远还没有达到消灭苻坚的能力,充其量也就是东晋能够自保而已。如果东晋继续北上的话,很有可能连自保都成问题。其二,桓冲的威胁很大。
3、另一方面,东晋虽然是偏安一隅的小朝廷,但是由于它有系统的农耕系统,东晋实际上是比较富裕的,他们为了打造一支强有力的武装部队,在北府军身上投入了大量的心血,装备齐全,训练有序。
4、由于五胡互相攻伐,北方陷入分裂状态,无形中解除了对东晋的威胁。 北府兵的作用 北府兵是晋室渡江后新建的武装,为长江下游主要军事力量,它先苏峻、桓玄等内乱,改变荆、扬的形势,但最重要是于淝水之战中,打败苻坚的百万大军,使晋转危为安,故北府兵对东晋偏安有莫大作用。
5、谢玄虽然作为淝水之战的决胜关键,但一直难以一展宏图的原因主要有以下几点:东晋朝廷的偏安政策:东晋朝廷长期采取偏安一隅的政策,满足于江南的安逸生活,缺乏北伐中原、恢复失地的决心和意志。这种政策环境限制了谢玄等有志之士的施展空间。朝臣的反对:谢玄在准备北伐时,遭到了部分朝臣的反对。
00后学生虚构理由骗取老师百万资金,他的胆子为何如此之大?
1、退过学后的学生,便走上了向自己的老师大胆借钱的道路。理由是非常多样的,想要买车,但是年龄未到还未有贷款资格,于是需要借钱付首付,买了车之后又需要借钱修车,甚至还要补交购置费,而这些理由都成功的蒙混过关,老师也心甘情愿的掏出了自己的钱,不知道已经知道事情真相的老师又会是怎样的心情。
2、零零后的勇敢学生 有一个勇敢的零零后学生在考试中无法回答问题,于是他选择了写互联网流行语。这让老师非常生气,认为这些学生对老师极不尊重。零零后和九零后学生的差异较大,他们生活在物质条件较好的时代,拥有丰富的教育资源和家人的宠爱。